首页
公司简介
关于我们
企业宗旨
组织机构
员工风采
业务范围
建筑工程招标咨询代理
各类采购业务的招标代理
工程造价咨询业务
工程施工监理业务
工程项目前期服务
工程项目管理和代建服务
其它有关技术咨询
资质证书
资质证书
贯标证书
商标证书
企业荣誉
国家级
市、区级
立功竞赛
优质项目
企业诚信
社会责任
党政工团
公司业绩
招标代理
造价咨询
施工监理
项目管理
政策法规
法律法规
部门规章
地方法规
规范性文件
政府采购
房屋修缮
园林绿化
上海项目审批一网通办
企业资质标准
招标信息
公开招标信息发布
项目答疑文件下载
中标结果公示
政府采购信息发布
百通文化
公司要闻
党团建设
员工论文
业余生活
监理之窗
监理动态
监理法规
监理期刊
行业动态
行业动态资讯
联系我们
联系我们
招贤纳士
查询
政策法规
法律法规
部门规章
地方法规
规范性文件
政府采购
房屋修缮
园林绿化
上海项目审批一网通办
企业资质标准
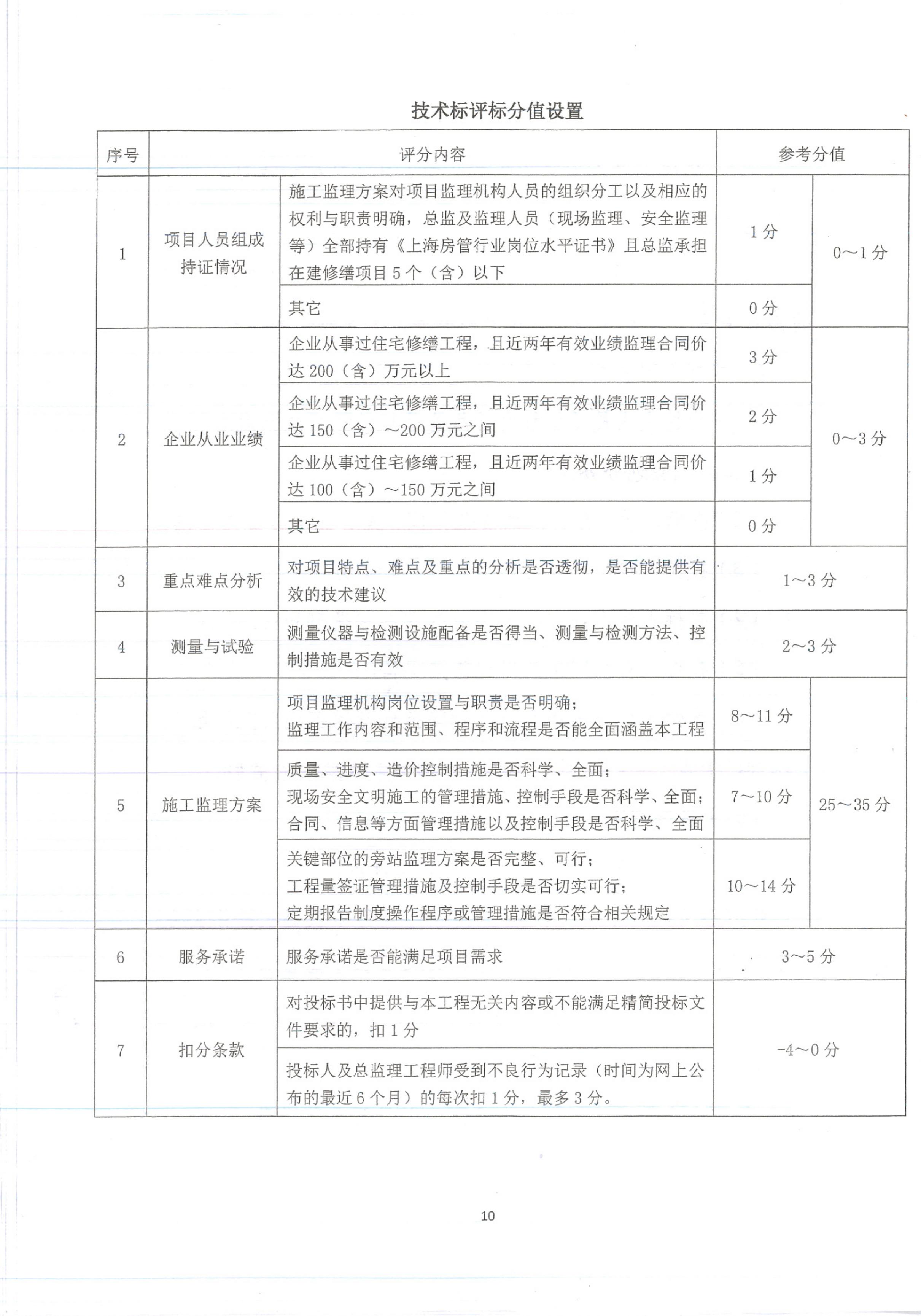
关于印发《上海市住宅修缮工程监理招标评标办法(2018版)》的通知 (沪住修缮[2018]12号)
当前位置:
首页
> 政策法规 > 房屋修缮
关于印发《上海市住宅修缮工程监理招标评标办法(2018版)》的通知 (沪住修缮[2018]12号)
首页
│
公司简介
│
业务范围
│
资质证书
│
公司业绩
│
政策法规
│
招标信息
│
百通文化
│
监理之窗
│
行业动态
│
联系我们
Copyright:©上海百通项目管理咨询有限公司 版权所有